Distribution: COMPANY CONFIDENTIAL
Project: Applications
Document Ref: 2103,700
Author(s): Owen Love
Issue: 0.08
Date: 13-Nov-96
Last Issue: 0.07
0.01 OL 21-Jun-96 First created.
0.02 OL 28-Jun-96 Changes to reflect move to locked cards.
0.03 OL 02-Jul-96 Added glossary
0.04 OL 03-Jul-96 Changed user details screen and added
damaged card screen.
0.05 OL 09-Jul-96 Feedback from MGB.
0.06 OL 30-Jul-96 Simplified UI.
0.07 OL 07-Aug-96 Changed wording of 'Recognised' to 'Recognized'
0.08 OL 11-Nov-96 Major changes to reflect released software
This document contains the software functional specification for the NC start-up procedure to be included in the system ROM of the Network Computer Model 1.
All smart cards must contain one (and only one) dial-up script which is specific to an ISP. This dial-up script will include some key dial-up details: telephone number to dial, user name and password.
Locked Card - if a smart card has been locked then the details on the card are 'protected'. The cardholder has to enter a PIN to confirm they are a valid user before they can proceed.
Italicised text is used where issues are still to be decided or where contents are liable to change.
A new application written as part of Network Computer Model 1 applications software has been written to display the screens defined in this document and perform the start-up operation.
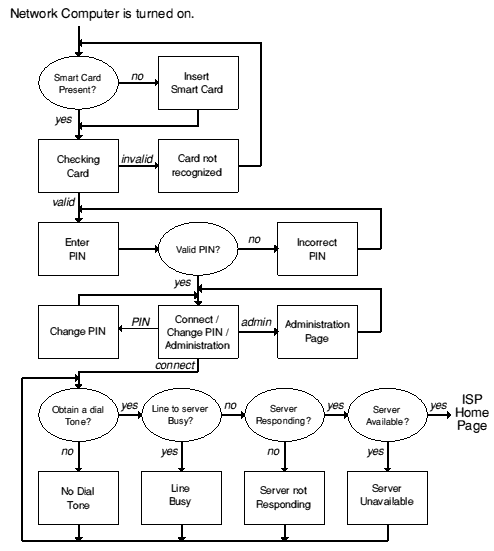
The following diagram illustrates the typical processes to be completed from the initial turning on of the Network Computer to the displaying of the ISP home page on modem based machines.

The first procedure is to check whether or not a smart card is present. If no smart card is present then the following screen will be displayed:

This screen will remained displayed until a smart card is detected.
Once a card is inserted, the following screen will be displayed:


This screen will remained displayed until the smart card is removed.
Most smart cards used on the NC will be locked, in which case a check is made to ensure the user is authorised to use the card:

Once a PIN has been entered and 'Confirm' pressed a check is made to see whether the PIN is correct. If an invalid PIN has been entered then the following screen is displayed:

Clicking 'Try Again' will display the previous screen again.
Once users have confirmed that they are a valid user the Connect screen is displayed. Users are given the choice to either enter the administration application, change their PIN or connect to the server:

If users choose the 'Administration' option the configure application will be run (see Configure Software Functional Specification), on quitting the administration application the user will be returned to the Connect screen.
The dial-up procedure will now take place and three lights will pop-up at the bottom of the screen, these display the progress of the connection:

The first light will turn green, but if no dial tone is detected then the following screen is displayed:

'Try Again' will restart the dial-up procedure, while 'Cancel' will return to the Connect screen.
If the phone line to the server is busy the following screen is displayed:

'Try Again' will restart the dial-up procedure, while 'Cancel' will return to the Connect screen.
Once the phone line has been established the NC will try and talk to the server. If it fails then the following screen will be displayed:

'Try Again' will restart the dial-up procedure, while 'Cancel' will return to the Connect screen.
The second light will turn green and NC will try and establish a PPP connection. If the PPP connection cannot be made the following screen will be displayed:

'Try Again' will restart the dial-up procedure, while 'Cancel' will return to the Connect screen.
When a PPP connection has finally been made the last light will turn green and the ISP Home Page will be displayed.
If the user decides to change the PIN on their smart card. The following screen will be displayed:

Once the details have been entered and 'Confirm' pressed a check is made to see whether the current PIN is correct and that the new ones are the same. If this check fails then the following screen is displayed:

Clicking 'Try Again' will display the previous screen again.
If the details were valid then the user will be returned to the connect screen.
At various points during the reading of a valid smart card it is possible that an error may occur because the data is unreadable. If this happens the following screen will be displayed:

This screen will remained displayed until the smart card is removed.
None
To be determined.
To be determined.
An application will be written to display the screens and perform the start-up procedure and this will be integrated into the RISC OS build tree and then built into the NC ROM.
To be determined.